
Zašto odabrati nas?
Tenor Low Carbon New Energy Technology Co., Ltd. razvio je male sustave za spaljivanje otpada s istraživačkim timom na Tehnološkom sveučilištu Dalian. WTE sustavi za spaljivanje uključuju lijevak i stroj za punjenje, kao i ložač, stepenaste rešetke, spremnike za pepeo, sustave za uklanjanje troske, transportne zrakoplove, komore za izgaranje i spremnike troske.
Što je industrijska spalionica smeća?
postrojenje za gospodarenje otpadom namijenjeno zbrinjavanju otpada koji nastaje u industrijskim procesima izgaranjem. Ta su postrojenja obično veća i složenija od komunalnih spalionica otpada, budući da moraju rukovati širokim rasponom otpadnih materijala i mogu imati veće zahtjeve za protokom.
Opis proizvoda

Tenorov sustav za spaljivanje malog otpada razvili su Tenor Low Carbon New Energy Technology (Liaoning) Co., Ltd. i istraživački tim Tehnološkog sveučilišta Dalian. WTE sustav za spaljivanje uključujući spremnik, stroj za punjenje, peć za loženje, stepenastu rešetku, spremnik za pepeo, sustav za uklanjanje šljake, transportni zrakoplov i komoru za izgaranje, prikladan za dnevne kapacitete od 50 do 250 tona/d za male projekte spaljivanja kućnog otpada.
Parametri proizvoda

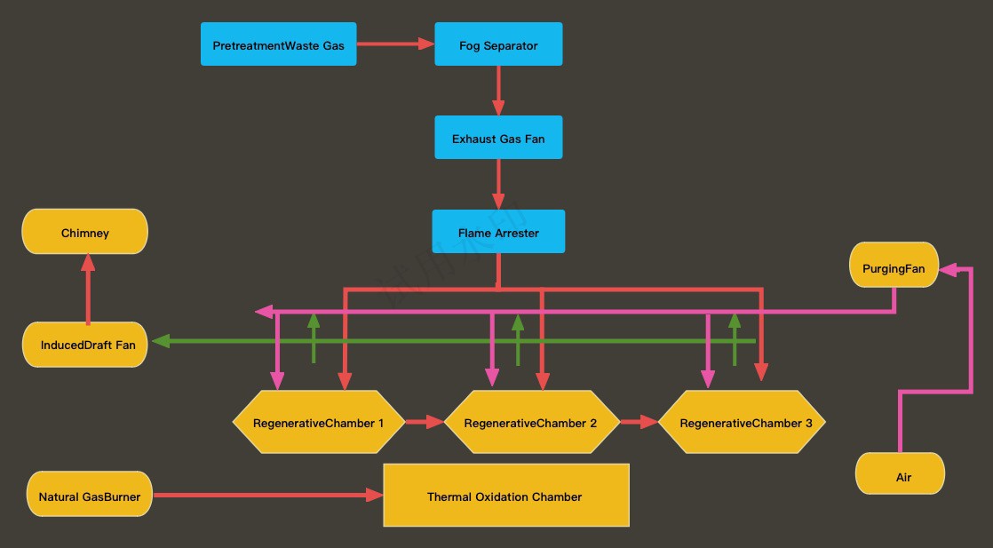
Glavna oprema




Prednosti rešetke:
Stabilno izgaranje visoke učinkovitosti:
Smeće je potpuno spaljeno, stopa smanjenja toplinskog paljenja je niska, performanse opreme: rešetka ima dobru otpornost na habanje, otpornost na visoke temperature i koroziju, nisku stopu oštećenja, nisku učestalost zamjene i niske troškove održavanja. Pore i praznine usklađene su s ulaz zraka, a ukupni učinak ulaza zraka je ujednačeniji, što pogoduje ravnomjernom izgaranju i stabilnom izgaranju.

Tijek procesa spalionice krutog otpada
Nakon smeća u ložištu provode se tri dijela: spaljivanje, sušenje i izgaranje uz određenu temperaturu i pritisak. Nakon smeća u peć, tri dijela su: spaljivanje, sušenje i spaljivanje, pod pritiskom i temperaturom.
Pepeo od izgaranja smeća se preko kante za trosku pumpa u stroj za mokro troskarenje, a ostatak ide u jamu troske. Horizontalni transporter za curenje pepela je pričvršćen ispod zračne komore, a male količine troske i pepela ispod rešetki se zatim šalju u stroj koji uklanja mokru trosku.
Dimni plin izgaranja ulazi kroz grlo u drugu komoru za izgaranje. Zatim se u grlo dodaje sekundarni zrak u svrhu podešavanja temperature ložišta, osiguravanja potpunog izgaranja i kontrole proizvodnje dušikovog dioksida.
Moguće je birati između proizvodnje tople vode, pare ili električne energije prema veličini projekta i isplativosti. Odkiseljavanje dimnog plina vrši se nakon što se ohladi prijenosom topline.

Karakteristike procesa
- Jednostavna struktura, jednostavna instalacija i rad;
- Automatizacija cjelokupne opreme; Smanjite radno opterećenje osoblja peći;
- Mala ukupna visina zgrade i niska cijena izgradnje;
- Sekundarna komora za izgaranje ima spiralnu strukturu za uklanjanje prašine i Tesla ventil kako bi se smanjio sadržaj letećeg pepela u dimnom plinu, smanjili naknadni troškovi uklanjanja prašine i produžio životni vijek opreme.
- Izgaranje otpada je dovoljno, a stopa smanjenja toplinskog izgaranja manja je od 5%;
- Emisije onečišćujućih tvari zadovoljavaju standarde.
- Prilagođena kompletna ponuda i WTE oprema po principu ključ u ruke.
Prikaz projekta za proizvodnju energije iz otpada


spalionica smeća 50 tona/d


Prednost gospodarenja otpadom
Spalionica komunalnog otpada može proizvoditi paru, toplu vodu i proizvodnju električne energije, održivu energiju iz spaljivanja otpada malih razmjera.
Primjena:Općina, gradovi i mjesta, vlada, elektrana.
Proces isporuke

Izgradnja

Ulaz u dvoranu za pražnjenje

Jama za smeće i grab buc

Pepeo

Sušač mulja

Dimnjak

On-line nadzor dimnih plinova

Sustav upravljanja opremom

Sustav nadzora opreme
Proces spaljivanja

Pitanja
P: Kako radi spalionica industrijskog otpada?
P: Koje su prednosti industrijske spalionice smeća?
P: Postoje li neki nedostaci korištenja industrijske spalionice smeća?
P: Koje se vrste otpada mogu zbrinuti u industrijskoj spalionici smeća?
P: Kako industrijske spalionice smeća rješavaju zabrinutost zbog onečišćenja zraka?
P: Koja je uloga javnog angažmana u spaljivanju industrijskog otpada?





